你我贷,深圳催客起诉借款人,结果原告被一封答辩状吓撤诉
你我贷,深圳催客起诉借款人,结果原告被一封答辩状吓撤诉
最近收到几名网友求救,说被你我贷,深圳催客网络信息科技有限公司起诉,随即便查询了该公司近期的司法涉诉信息,一查不要紧嚯1539多条判决书,2753份开庭公告真是不得了啊。

从查到的判决文书来看,该公司没少和你我贷合作起诉借款人,但他们诉状上的利息也不高,基本都是前期按照借款合同,后期按照同期金融业同行拆借利率LPR的四倍来算,这样一看这利率是不高毕竟符合国家规定嘛。但是经过我查看之前的起诉案例,这个公司起诉的大部分是从未还过本金的出借人。我之所以写这篇文章的目的不在于谁对谁错,只在于分析起诉过程提供的材料以及债权转移的合法性。下面我们来分析深圳催客起诉借款人的证据资料:














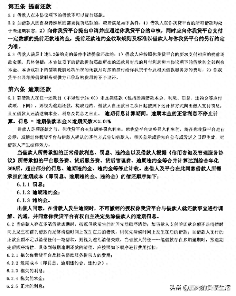
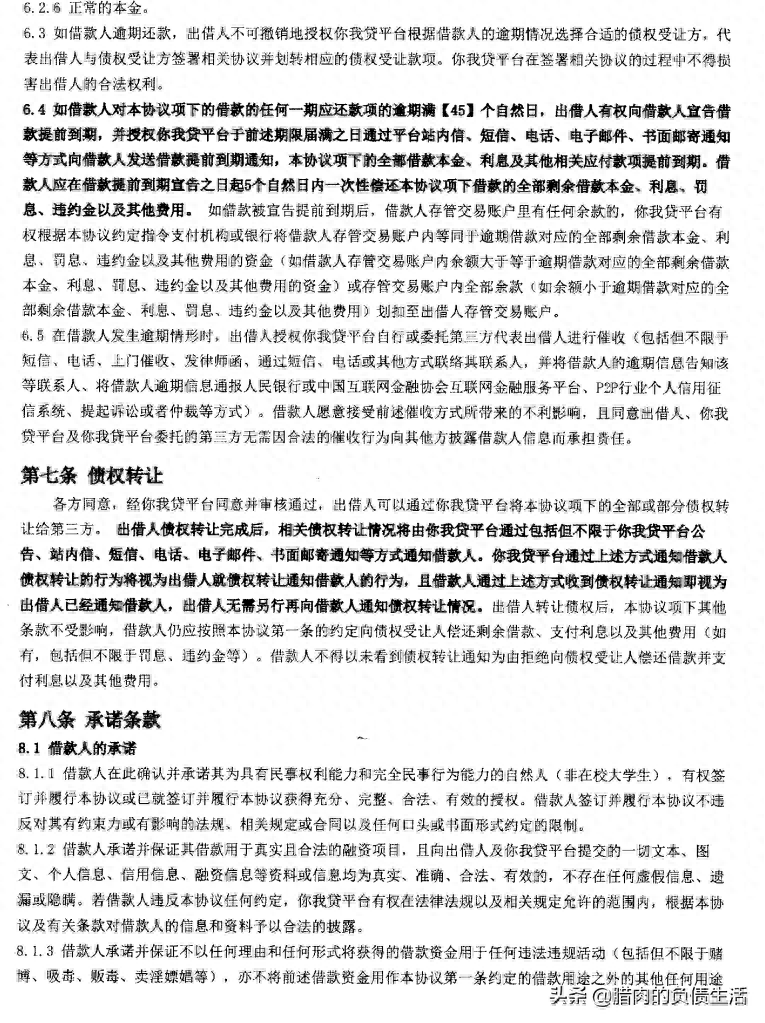
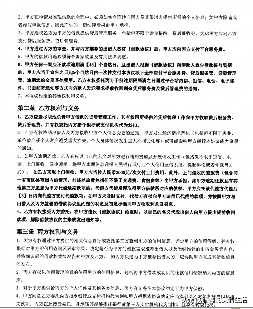
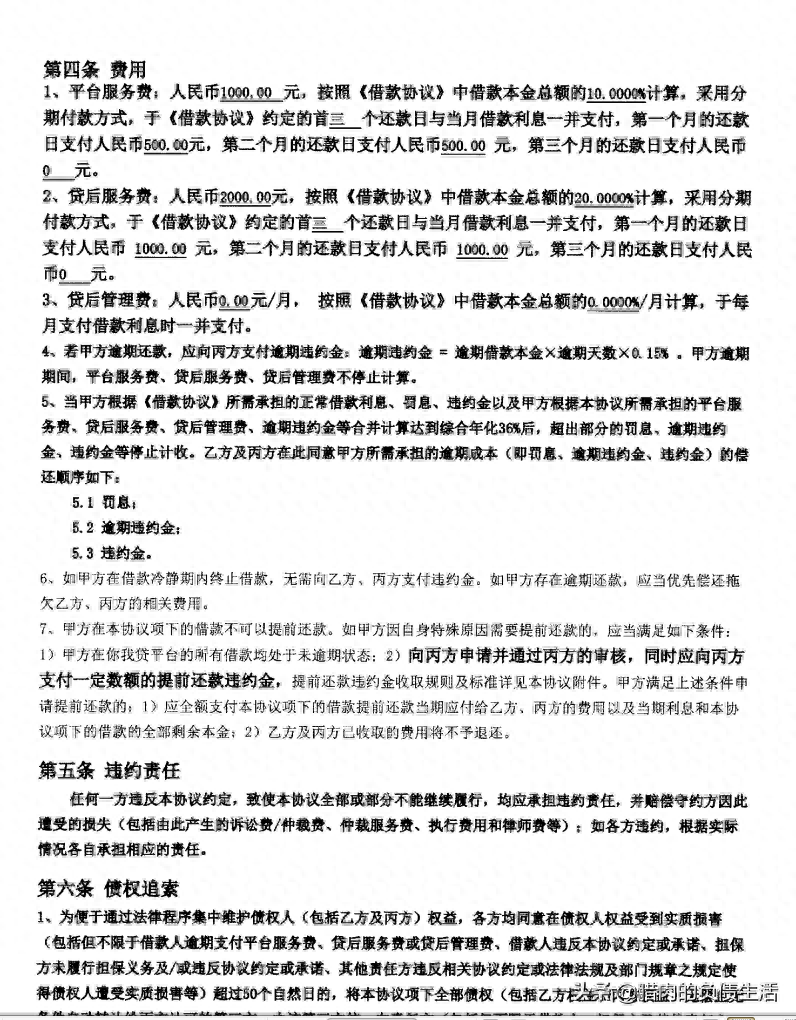
上面的图片是部分协议的截图以及深圳催客提供的证据材料。并且所有的合同都是提交的PDF格式电子合同,不但能看出电子签章,并且还能对文件进行校验电子签名的有效性,可以说原告深圳催客提供的证据材料已经很充足了 ,但是经我们仔细核对文件并对文件真实性进行验证后,发现了一下几个疑点:
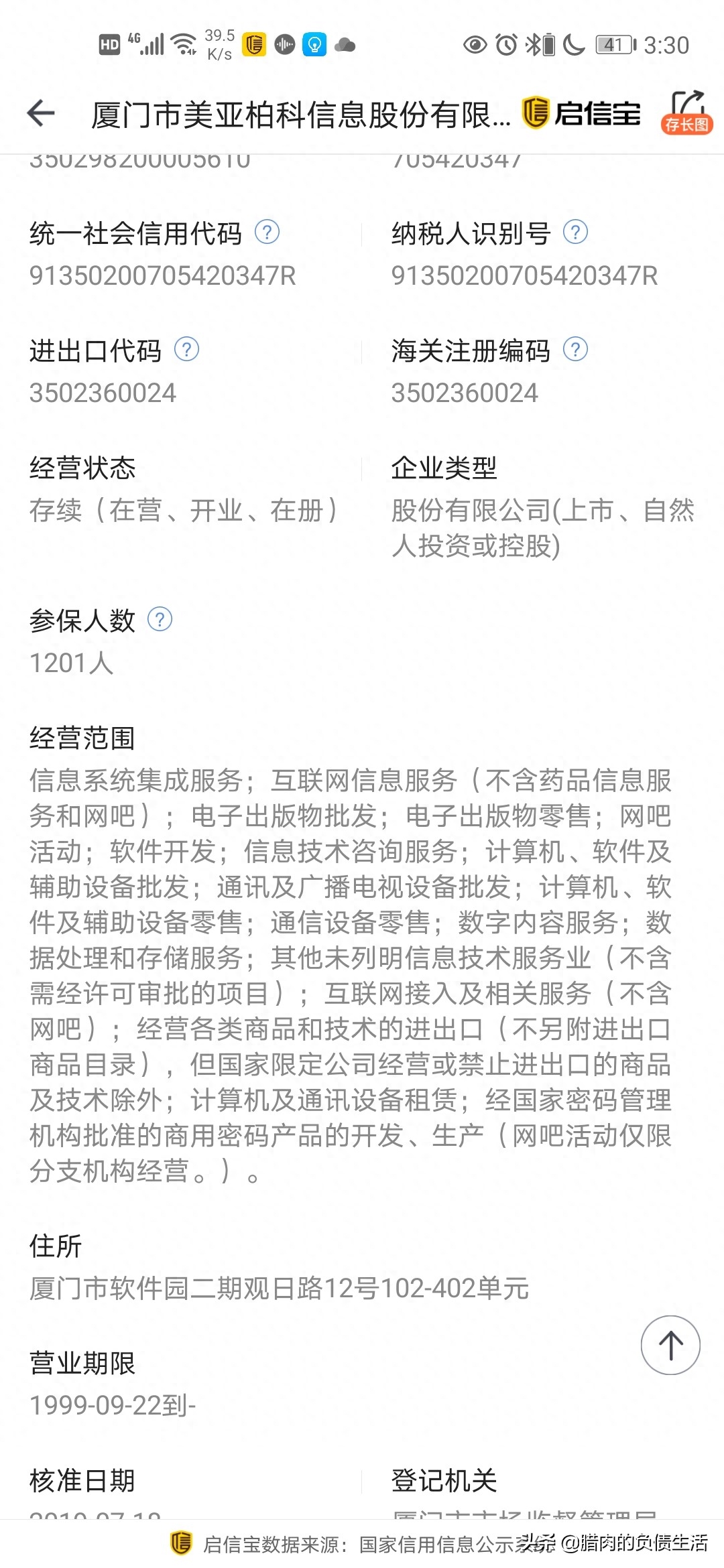
深圳催客上海分公司并未提供债权转让协议。电子签章制作公司是厦门美亚柏科信息股份有限公司。所有电子合同都没有被更改过。部分电子签名有效,但是证书已经过期或未生效。电子交易数保全证书没有时间戳。原告深圳催客上海分公司提供的证据明细与实际证据存在偏差。
既然有疑点那么我们就对这些疑点进行解答:
原告未向法院提供债权转让协议则通过法院要求对方出示债权转让协议。经本人在国家密码管理局官方网站查询得知厦门美亚柏科信息股份有限公司并不在电子认证服务使用密码许可单位名录中,这个结果有点意外,因为我查询过厦门美亚柏科信息股份有限公司的工商信息,经营范围中有经国家密码管理机构批准的商用密码产品的开发,生产。但是密码管理局的查询结果令我很意外。


3.因厦门美亚柏科并不在国家密码管理局行政审批的电子认证服务使用密码许可单位名录中,所以,电子合同真实性这一点暂时先放一边。
4.因厦门美亚柏科提供的电子签章都是一天的有效期,所以会存在过期的现象。
5、根据保全书的证书说明,我特意拿着这份保全书在国家授时中心的联合信任时间戳服务中心官网查询真伪,但其结果是未通过可信时间戳验证。这点可能是原告提供了错误的保全书吧!
6、证据清单中第7项原告提供了恒丰银行的代付明细,证明了借款事实的存在,但是原告实际提供的代付明细确实中信百信银行的代付明细,我想起诉是这么严谨的事,但是却犯这种低级错误,难道是为给出借人人情?
综上疑点及疑点的解析与验证,那么我们的答辩状就按照以下内容来写:
要求原告出示《债权转让协议》原件。申请厦门美亚柏科信息股份有限公司出庭,说明证据材料中所有协议的电子签章是如何来的。因原告提供的电子交易保全书没经过国家授时中心的时间戳认证。请求法院查证,原告深圳催客网络信息科技有限公司上海宝山分公司在上诉过程中是否提供虚假材料。
在告诉了被告该如何写答辩状、被告在向法院提交了答辩状之后第二天就收到了被告告诉我对方撤诉的消息。这个结果却是有点意外。
在这里再次提醒负债人,被起诉有时也是一件好事,因为你不用付出过多的利息,若在被起诉时对方要求利息符合国家规定,自己又有资金,那么,能处理掉就尽量处理掉吧!毕竟被起诉之后不会像之前那样多还那么多利息。同时在大家遇到起诉时不要惊慌不要害怕,我们要相信法律是有温度的。
大家阅读完后若感觉上文我分析的合理,并且对您有帮助的话麻烦您将文章转发、并在文章结尾右下角的推荐轻轻的点上一下,以帮助更多负债人解决债务问题。谢谢大家的阅读与支持,如有不明白的问题大家可以在评论区留言,我会给大家解答。

-
- 《知否》中的“瞎眼四子”-男人通过妻子完成抗争
-
2023-12-15 17:22:07
-
- 下架网店商品,清空短视频账号,林生斌的“人设生意”黄了?
-
2023-12-15 06:02:27
-
- 农村留守妇女苦不堪言的心酸和苦涩,这些苦恼无人知
-
2023-12-15 06:00:13
-
- 36招点穴绝技4:幽门、商曲、乳根、期门、中极等穴位击打技法
-
2023-12-15 05:57:58
-
- “微信交友”是假 “仙人跳”诈骗是真
-
2023-12-15 05:55:43
-
- 什么是洋垃圾?一篇文章快速教会你读懂电脑洋垃圾!
-
2023-12-15 05:53:28
-
- 山东一家人辞职组团造假币 ”苦心”印钞半年倒赔3万
-
2023-12-15 05:51:13
-
- 奇葩说邱晨事件始末 邱晨说了什么不当言论?邱晨是谁邱晨是港独吗
-
2023-12-15 05:48:58
-
- 盘点当今出现过的假人参排行榜!可别再上当了!
-
2023-12-15 05:46:44
-
- 父母有了“污点”后,子女公务员政审未通过,原来政审还查这些
-
2023-12-15 05:44:29
-
- 5万元最值得入手的3.5款摩托,街车跑车一应俱全,只有一款国产
-
2023-12-15 05:42:14
-
- 专科大三毕业去当兵,有2方面劣势和5方面优势,望周知
-
2023-12-15 05:39:12
-
- 志愿军回国时,朝鲜老百姓的态度如何?感人场面其他国家是没有的
-
2023-12-15 05:36:57
-
- 西甲球场名字简史:伯纳乌、诺坎普都是怎么来的?
-
2023-12-15 05:34:42
-
- 皎漂港中缅经济走廊的出海口,曾被西方抹黑,现进展如何能否破局
-
2023-12-15 05:32:28
-
- 海军361号潜艇之谜:潜艇完好无损,全艇70名官兵魂归大海
-
2023-12-15 05:30:13
-
- 166米,铜山第一高楼案名曝光!西区新盘价格公示
-
2023-12-15 05:27:58
-
- 薛之谦一路走来有多坎坷?细数老薛经历的奇葩事!
-
2023-12-15 05:25:43
-
- 发型不对颜值报废!选对发型年轻十岁,分享8款拯救脸型的潮发型
-
2023-12-15 05:23:28
-
- 本科毕业生直招士官入伍真的是“坑”吗?建议弄清
-
2023-12-15 05:21:13



七夕的唯美句子,七夕节西餐厅的诗句唯美句子?
吃山竹有什么好处,山竹对女性有什么好处