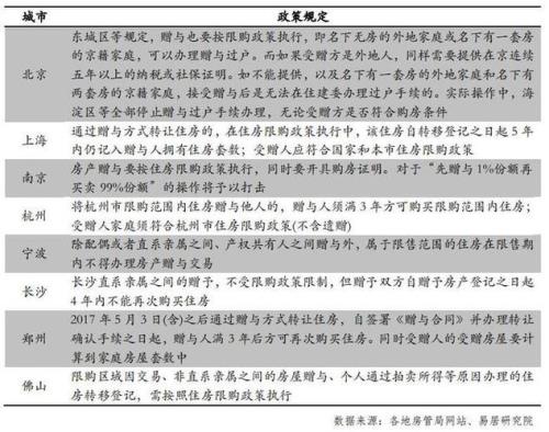
宁波购房限购政策
2023-11-07 05:08 来源:冷丁网 点击:
宁波购房限购政策

根据宁波市购房政策规定,宁波房子限购,限购地区包括海曙区、江北区、鄞州区,具体范围为机场路-鄞州大道-福庆南路-甬台温高速-盛莫路-聚贤路-甬江-世纪大道-东昌路-望海南路-北环路范围内的住房(包括商品住房和二手住房)。
相关标签:
-
- 南京房管局官网查询入口
-
2023-11-07 05:06:25
-
- 漫威分子人和超越者谁强
-
2023-11-07 05:04:12
-
- 路由器beacon间隔设置多少合适
-
2023-11-07 05:01:57
-
- 刘备借荆州的故事
-
2023-11-07 04:59:42
-
- 焦俊艳的微博
-
2023-11-07 04:57:28
-
- 黄姓取名朗朗上口
-
2023-11-07 04:55:13
-
- 冠军之刃锐雯怎么获取
-
2023-11-07 04:52:58
-
- 奇迹世界sun2狂战士刷图加点
-
2023-11-06 18:43:27
-
- 牛郎织女夏炎之死
-
2023-11-06 18:41:13
-
- 李三弟茶业靠谱吗
-
2023-11-06 18:38:58
-
- 恐怖利刃dota1出装
-
2023-11-06 18:36:44
-
- 坑壑一气与沆瀣一气的区别
-
2023-11-06 18:34:29
-
- 京城四少王烁现状
-
2023-11-06 18:32:14
-
- 黄颜黄飞虎结局
-
2023-11-06 18:29:59
-
- 黄金一百秒第一期冠军何岩
-
2023-11-06 18:27:45
-
- 湖南省有几个市
-
2023-11-06 18:25:30
-
- 含123456789数字的成语
-
2023-11-06 18:23:16
-
- 仙子很凶女主介绍
-
2023-11-06 08:13:50
-
- 仙逆中刘金彪是谁
-
2023-11-06 08:11:36
-
- 推箱子攻略1-10关步骤
-
2023-11-06 08:09:21



比尔盖茨的父母
快递员上班时间几点点到几点