应用文写作格式及范文(应用文写作格式分成缩进式与齐头式)
应用文写作格式及范文(应用文写作格式分成缩进式与齐头式)
应用文写作通常包括信函、邀请函、求职信、简历等,需要注意格式规范、排版整齐、文字简练。信函格式包括称呼、正文、结束语、署名等部分;邀请函格式包括主题、日期、时间、地点、参加对象、活动流程等部分;求职信格式包括信头、求职目标、自我介绍、职业技能、结尾等部分;简历格式包括个人信息、学历、工作经验、技能、奖项等部分。应用文范文需要根据不同情况灵活变通,但总体上需要清晰明了,表达合理,符合读者需求。

现代应用文写作文范文
1. 现代应用文写作
应用文的种类是很多的,可以分为以下三类: 一般性应用文,这类应用文有人认为应包括以下几种:书信、启事、会议记录、读书笔记、说明书等。
公文性应用文,这是以党和国家机关、社会团体、企事业单位的名义发出的文件类应用文。如布告、通告、批复、指示、决定、命令、请示、公函等。
这类应用文往往庄重严肃,适用于特定的场合。 事务性应用文,事务性应用文一般包括请柬、调查报告、规章制度及各种鉴定等,这是在处理日常事务时所使用的一种应用文。
为了统一安排本书的体例,同时根据各种日常应用文本身的特点,这里将日常应用文分为以下几类。(一)社交礼仪类 这是一类适用于社交场合的应用文,它的存在完全是为了促进双方之间关系的发展,同时它又是人们文明交流的一种体现。
人与人之间亲疏有别、长幼有序,礼仪就是在社会交往中把握好分寸,恰如其分地把握双方的关系。礼仪类应用文是人们在互相平等、相互尊重的基础上形成的一种日常应用文。
礼仪类日常应用文主要包括以下一些常用的文体:请柬、欢迎词、祝辞、欢送词、邀请信、题词、慰问信、表扬信、感谢信、贺信、贺电、赠言等。(二)海报启事类 海报启事类日常应用文是指那些可以公开张贴在公共场合或通过媒介公开播放、刊登的广而告之的一类事务性应用文。
这类应用文人们使用广泛,几乎大街小巷、工厂、学校等公开的场 合,你都可以见到它们。 海报启事类日常应用文一般包括征稿启事、征婚启事、征订启事、婚姻启事、开业启事、寻人启事、寻物启事、招聘启事、招生启事、海报等一些应用文样式。
(三)便条契据类 这是由当事人双方在事务交流中出具给对方的作为凭证或说明某些问题的一种常见应用文。这类应用文短小精悍,可随时使用。
便条契据类应用文一般又可分为以下几种:借据、欠条、收条、领条、请假条、便条、托 事条、催托条、馈赠条、留言条等。随着各种正轨票据的推广和使用,这类应用文形式将会逐渐减少。
(四)家书情书类 在人们的各种交往中,人们之间的书信来往应该是最频繁的交流方式。自古至今,无论朋友之间的互致问候、表达关心,或者情人之间互致相思、表达爱慕均使用书信这种形式。
伟人名士的家书、情书也往往会给别人或后人许多启迪和帮助,所以这类书信为我们留下了丰富的文化遗产,有些同时堪称文学作品的典范。因此,我们就将家书情书专归为一类,以飨读者。
这类书信主要包括以下几种:写给长辈的信、写给晚辈的信、写给兄弟姐妹的信、写给亲朋的信、初恋情书、求爱情书、热恋情书等。(五)专用书信类 专用书信类是具有书信的格式,发文的对象或者使用的目的又是特定的一类应用 文。
一般来讲,这类书信可以分许多种,如咨询信、介绍信、证明信、推荐信、求职信、聘书、履历、说明书、报捷书、保证书、倡议书、建议书、悔过书等。(六)申请书类 申请书类应用文应属于专用书信类的一个分支,但由于其使用较为特殊,具有其自身非常突出的特点,即请乞性,所以这里专列为一类。
申请书类的日常应用文一般可以包括入学申请书、入党入团申请书、住房申请书、困难补助 申请书、辞职申请书等几种。(七)对联类 对联是人们在婚丧嫁娶、宴飨寿诞、季节变换时使用的一种具有较浓的文化传统气息的一种应用文样式。
它有较为严格的行文要求,一般来讲,它并不适宜于平民百姓们使用。但由于每逢一些必要的场合,它又是必不可少的,所以我们也对对联类作了介绍。
对联类常见应用文包括节令联、祝寿联、婚联、喜联、挽联、名胜联等六种。(八)讣告悼词类 这是有关以致悼死者为主的一类日常应用文。
其中有些文体只适用于特殊的人物特定的场合 ,有些则广泛地应用于民间。了解其写作的基本格式也十分的必要。
一般来讲,这类应用文可以包括讣告、唁电、追悼会仪式、治丧名单、悼词、碑文等六种。(九)英文类 随着改革开放的深入,国际间各种交流的加强,常用英文书信也已渗透到我们的日常生活之 中。
因此,本书特意选取了一些最为实用的几类英文日常应用文作一下简单的介绍,虽挂一漏万,但也希望对读者稍有帮助。 这里介绍的英语应用文主要有求职信、介绍信、入学申请书、邀请信、以及作为附件的简历等共五种。
考场作文万能写作技巧 考场作文千变万化,但其实也是万变不离其宗,无论采用哪种文体:记叙文、或是议论文;无论采取哪种形式:日记、或是书信,考生最终的目的是将文章完整而精彩的呈现在阅卷老师的眼前 1、第一人称叙事法 【特点】由于文章的内容是通过"我"传达给读者,表示文章中所写的都是叙述人的亲眼所见,亲耳所闻,或者就是叙述者本人的亲身经历,使读者得到一种亲切真实的感觉。采用第一人称,由于叙述人是当事人,所以叙述的人与事,只能是"我"活动范围内的人物和事件。
活动范围以外的人物和事情就不能写进去。 2、第三人称叙事法 【特点】用第三人称叙事,叙述人既不受空间、时间的限制,也不受生理、心理的限制,可以直接把文章中的人和事展现在读者面前,能自由灵活地反映社会生活。
但第三人称叙事又往往不如。
2. 对“应用文写作”的认识500字左右,请提供一些材料~
应用文写作:2、(一)申请书的写法申请是个人或单位向有关部门、组织、团体提出某种要求或申请解决某个问题而使用的专用信件.包括标题、主送单位、正文、落款四部分.标题为事由加文种,例“关于XXX的申请”(注:申请书不是法定公文).(二)介绍信的写法介绍信是用来介绍联系接洽事宜的一种应用文体.它具有介绍、证明的双重作用.介绍信主要有两种形式,普通介绍信和专用介绍信.内容包括:称呼、正文、结尾、署名和门期,并注上有效日期.(三)请示的写法.请示一般由标题、主送机关、正文、落款四部分组成.1、标题.请示的标题一般由发文单位、事由、文种三部分组成.发文机关是“谁”请示,事由是“请示什么”,文种是“请示”.例如,《XX学校关于急需体育教师的请示》.有时请示的标题也可省略发文机关,只由事由和文种两部分,落款要注明发文机关.2、主送机关.即受文机关,用全称或规范化简称(下同).例如“船营区教育局”、“区教育局”.关于工作方面的书面请示,一般情况要主送给有关部门或者组织,由有关部门或组织呈送给有关领导,不宜主送给领导个人.特殊情况除外.3、正文.撰写请示正文一般要掌握三个要领.一是正文开头开门见山,简明扼要陈述情况,阐述请示的理由和依据,要把为什么要请示写清楚,从而引起审批机关的重视.二是提出意见、要求,这是请示的目的.意见和要求要写得明确、具体,便于领导机关认真考虑、审议.三是结尾要根据请示的目的写上“当否,请指示”、“妥否,请批示”、“请审核”等字样.4、落款.注明发文机关名称和发文时间,并加盖公章.发文机关名称要使用全称或规范化简称.标题写发文机关名称的,落款处可以省略署名.这里有应用文写作啊,这里有应用文写作,我还是找不到应用文写作,到处问哪里有的话告诉我应用文写作的网址吧,应用文写作挺难找的,我现在真的需要应用文写作,谁要是可以找到应用文写作,就告诉我应用文写作网址吧,谢谢告诉我应用文写作,找到应用文写作挺不容易的啊,这儿有应用文写作啊,这里有应用文写作,我还是找不到应用文写作,到处问哪里有的话告诉我应用文写作的网址吧,应用文写作挺难找的,我现在真的需要应用文写作,谁要是可以找到应用文写作,就告诉我应用文写作网址吧,谢谢告诉我应用文写作,找到应用文写作挺不容易的啊,。
3. 现代应用文写作大全的内容简介
不管是简单的留言,还是情真意切的情书,或者文采飞扬的散文,言简意赅的文书,在我们的生活和工作中,都离不开写作。
我们通过文字表达自己的思想,通过文字表现自己的心声,通过写作提高自己的书面表达能力,扩大自己的社交关系,从而迈向成功人生。
在普通的生活中,即使不需要高深的理论、思辨的学说来进行写作,但准确地表达自己是必需的,因为写作还体现出一个人的文化水平,是自己的个性特征之一。
本书具有以下特点:
简洁的表述
经典的范例
明了的格式
精彩的评论
众多的文体
也许现在你不是渊博的学者,不是全能的写手,但你往往要按一定的格式写作,这时候,也许你就需要一位朋友或助手帮助自己。然而在忙碌的人'生里,重要的原则是——求人不如求自己。
因此,这本书是你最好的助手,是你最佳的秘书,是你案头必备的工具。只要你在需要的时候参阅本书,它就会给你以无私的帮助。
4. 应用文写作格式
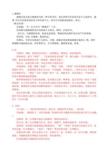
最低0.27元开通文库会员,查看完整内容> 原发布者:如若你离开我 应用文标题:写在第一行正中。
称呼:在第二行顶格写,后加冒号;问候语:在第三行开头空两格写,后加感叹号正文:最主要的,根据不同应用文要求去写祝福语:正文结束后另起一行:空2格写“此致”“祝”等,不用标点;再另起一行顶格写祝愿的话“敬礼”“身体健康”,后用感叹号。落款:分两行写在正文右下方,一行署名,一行写日期。
一通知的格式通知的格式,包括标题、称呼、正文、落款。①标题:写在第一行正中。
可只写“通知”二字,如果事情重要或紧急,也可写“重要通知”或“紧急通知”,以引起注意。有的在“通知”前面写上发通知的单位名称,还有的写上②称呼:写被通知者的姓名或职称或单位名称。
在第二行顶格写。(有时,因通知事项简短,内容单一,书写时略去称呼,直起正文。)
③正文:另起一行,空两格写正文。正文因内容而异:A、开会的通知要写清开会的时间、地点、参加会议的对象以及开什么会,还要写清要求。
B、布置工作的通知,要写清所通知事件的目的、④落款:分两行写在正文右下方,一行署名,一行写日期。写通知一般采用条款式行文,可以简明扼要,使被通知者能一目了然,便于遵照执行。
为贯彻市 *** 安全工作会议精神,研究落实我公司安全生产事宜,总公司决定召开1999年度安全生产工12、会议时间:5月3日,会期13、报到时间:5月2日至5月3日上午84、报到地点:第二招待所301号房间,联系人:赵飞5、各单位报送的经。
5. 现代应用文写作大全的图书目录
第一篇 日用文书
日用文书概述
寿诞礼仪
寿庆启事
寿联
幛
祝寿诗
祝寿电报
祝贺生日
婚庆文书
征婚文书
婚姻登记文书
婚礼致词
结婚请柬
婚喜联贺幛
丧葬文书
唁电、唁函
讣告
悼词
碑文
常用祭幛题词
遗嘱
信函文书
家信
爱情书信
求助信
介绍信
证明信
求职信
推荐信
感谢信
第二篇 策划文书
策划文书概述
制定策划方案
公共关系策划
CI策划
营销策划
新产品开发策划
专题活动策划
竞争策划
名牌战略策划
零售服务策划
企业形象策划
广告文案策划
广告
广告策划
广播广告
报纸广告
宣传卡
招贴设计
POP介绍
杂志广告设计
分类广告
广告文案
招聘广告
经营广告
商品广告
开业广告
第三篇 经济文书
经济文书概述
经济公艾
计划
总结
可行性研究报告
商务公文
合同
市场调查报告
市场预测报告
商务文书
申请报告
办理税务登记的申请报告
企业经营范围变更登记申请报告
商品说明书
招标书
投标书
会议请柬
外贸信函
第四篇 行政公文
行政公文概述
行政公文写作
命令(令)
议案
决定
指示
公告
通告
通知
通报
报告
请示
批复
函
会议纪要
公报
条例
规定
办法
第五篇 事务文书
礼仪文书
祝词
欢迎词
欢送词
答谢词
开幕词
闭幕词
祝酒词
社交文书
保证书
意向书
倡议书
建议书
聘请书
事务公文
简报
总结
述职报告
业务自传
规则
章程
公约
协议
会议记录
工作制度
启事
海报
条据
请假条
留言条
托事条
字据
第六篇 宣传文书
宣传文书概述
讲话稿
演讲稿
解说词
发言提纲
名片
中式名片
西式名片
介绍性名片
写作性名片
第七篇 新闻写作
新闻概述
消息
通讯e68a84e8a2ad3231313335323631343130323136353331333361303132
访问记
调查报告
新闻特写
板报与墙报
6. 如何写好应用文
应用文是人类在长期的社会实践活动中形成的一种文体,是人们传递信息、处理事务、交流感情的工具,有的应用文还用来作为凭证和依据.随着社会的发展,人们在工作和生活中的交往越来越频繁,事情也越来越复杂,因此应用文的功能也就越来越多了. ?(一)应用文的种类及用途? 按照不同的用途,应用文可以分为两大类:一类是行政机关、团体和企事业单位用来处理公务的,一类是个人或集体用来处理私事的,这些应用文的主要用途是: ? 1.传递信息 ? 2.处理事务 ? 3.交流感情 ? 4.用作凭证 ? (二)应用文的特点? 1.因事而写,内容真实? 应用文最基本的特点就是“用”.为用而写,有用才写,这是应用文与其他文章的最大区别. ? 2.对象明确,非看不可? 3.语言得体,文字简约 ? 4.时间性强,讲求及时? 5.格式固定,书写规范? (三)应用文的格式①称呼:顶格,有的还可以加上一定的限定、修饰词,如亲爱的等. ②问候语:如写“你好”、“近来身体是否安康”等.独立成段,不可直接接下文.否则,就会违反构段意义单一的要求,变成多义段了. ③正文.这是信的主体,可以分为若干段来书写. ④祝颂语.以最一般的“此致”、“敬礼”为例.“此致”可以有两种正确的位置来进行书写,一是紧接着主体正文之后,不另起段,不加标点;二是在正文之下另起一行空两格书写.“敬礼”写在“此致”的下一行,顶格书写.后应该加上一个惊叹号,以表示祝颂的诚意和强度. 称呼和祝颂语后半部分的顶格,是对收信人的一种尊重.是古代书信“抬头”传统的延续.古人书信为竖写,行文涉及对方收信人姓名或称呼,为了表示尊重,不论书写到何处,都要把对方的姓名或称呼提到下一行的顶头书写.它的基本做法,为现代书信所吸收. ⑤具名和日期.写信人的姓名或名字,写在祝颂语下方空一至二行的右侧.最好还要在写信人姓名之前写上与收信人的关系,如儿***、父***、你的朋友***等.再下一行写日期.一、关于应用文与记叙文、议论文、说明文的联系与区别 应用文与记叙文、议论文、说明文,究竟是一种什么关系呢?它们并不是并列或归属关系,而是属于两种分类标准不同的文体分类体系. 记叙文、议论文、说明文是着眼于表达手法和功能的表达型文体分类体系; 应用文是一种独立的分类系统,它主要着眼于文章的社会实用功能.应用文与记叙文、议论文、说明文,是一种相互交叉、渗透和重叠的关系. 比如应用文中的回忆录、日志、地方志、大事记、家谱、族谱、简历、墓碑文等,就属于记叙文的范畴.应用文中的须知、解说词、说明书、工具书条目、教科书、书籍内容提要、登记表、统计表、一览表、证书、广告、文摘、教案等,就属于说明文范围.应用文中的演讲稿、声明、座右铭、格言、家训等则属于议论文的种类. 应用文具有自己独立的文体分类体系,凡具有一定实用功能的文体,均可以归入应用文的范畴.也有人试图从实用角度,对所有文体进行新的分类.它同记叙文、议论文、说明文的分类,是属于两种两种分类角度和立足点.因此一个特定的文体,有时即可以是应用文的一种形式,同时也是记叙文、议论文、说明文的一个种类.这是十分正常的事. 二、应用文的写作要注意遵守约定俗成的格式要求 关于应用文的写作,要十分注重人们所说的“约定俗成”的格式要求.这种写作规范并非是一种严格规定的法定形式,而是无数前人在写作实践中所取得的某种共同的认识和约定,也可以说是一种审美趣味上的趋同和共识.可见,“约定俗成”虽然不属法定规范,但它必然包含着写作规范中许多合理因素,我们应该加以继承和保留,不应随意破坏和擅自修改,以免影响应用文的特定交际功能.能够善于运用应用文的“约定俗成”格式,也是一个人语文修养和水平的具体体现. 比如就书信而言,不要以为它的写作十分简单.写信写了十几年了,还有错?实际上,真正能够规范地全部书写正确书信格式的人,可以说是凤毛麟角.有的人对此不以为然,书信格式错了,不也照样收到,意思也能理解.但它不知道,它所体现的语文修养却是有天壤之别.就像吃饭一样,有的人用脏手抓饭往嘴里塞,有的人却用高级餐具进餐,其风格的粗鲁和优雅是不可相比的. (一)应用文的种类及用途? 按照不同的用途,应用文可以分为两大类:一类是行政机关、团体和企事业单位用来处理公务的,一类是个人或集体用来处理私事的,这些应用文的主要用途是: ? 1.传递信息 ? 2.处理事务 ? 3.交流感情 ? 4.用作凭证 ? 二)应用文的特点? 1.因事而写,内容真实? 应用文最基本的特点就是“用”.为用而写,有用才写,这是应用文与其他文章的最大区别. ? 2.对象明确,非看不可? 3.语言得体,文字简约 ? 4.时间性强,讲求及时? 5.格式固定,书写规范? 一、关于应用文与记叙文、议论文、说明文的联系与区别 应用文与记叙文、议论文、说明文,究竟是一种什么关系呢?它们并不是并列或归属关系,而是属于两种分类标准不同的文体分类体系. 记叙文、议论文、说明文是着眼于表达手法和功能的表达型文体分类体系; 应用文是一种独立的分类系统,它主要着眼于文章的社会实用功能.应用文与记叙文、。
7. 应用文写作学期总结
最低0.27元开通文库会员,查看完整内容> 原发布者:_默念浮光掠影 应用文写作学习总结 而且与我今后的事业也有密切的关系。
通过学习《应用文写作》,一些最基本的应用文写作知识已经深深地映在我的脑海里了。现将这学期对应用文写作课的学习总结如下: 一、对应用文的了解应用文具有这五个方面的特点:实用性、真实性、简明性、时效性、规范性。
在现代这个高度发达的社会中,我们要想找一份好工作,有一个好的生活。这与我们自身的能力有直接的关系,应用文写作,就很有必要性。
应用文的使用也是十分的广泛,涉及到社会生活的各个领域,在社会实践中发挥着巨大的作用,主要包括:宣传教育作用、权威规范作用、沟通协调作用、依据和凭证作用。对于它的写作就有严格的规范要求,在工作中就能明显的体现出这一点,有一个良好的应用文写作习惯,就能体现出一个人的文化修养和能力水平。
从而也会更受企业公司的青睐。正因为应用文写作的这些特点和作用,它的实用性就不言而喻了。
而且,两年后我们就要走向各自的工作岗位,在工作中,我们不免会遇到各种计划,总结,报告,通知,请示等问题,通过这门课的学习为以后职场写作实践打下了良好的基础。二、学习的收获这学期我们主要学习了应用文写作基本要求、通告、通知、通报、计划与总结等内容。
这些都是学习生活中以及今后工作中经常用到的。学习了这门课之后,虽然老师没有所有内容讲完,但是给我们讲解了我们要学习的重点部分,收获了很多。
这门课的针对性很强,而且也很使用,上了应用文写作课之后,发现。
8. 应用文写作范文
应用文写作范文集锦(一) chambird2 发表于 - 2008-6-30 19:30:00
1. 假如你是王林, 李明是你的好友, 他对布朗先生的公司感兴趣,打算到该公司谋职(apply for a position)。请根据下面李明的简历表,用英语为他写一封推荐信。 词数110左右。 姓名 李明 性别 男 国籍 中国 出生地 重庆 婚否 已婚 出生日期 1980.8.21 通讯地址 重庆市人民路148号 *** 023-63335550 职业 律师 学历 大学毕业 外语水平 擅长英语, 懂一些日语、德语 其他 有三年工作经历,办事认真,待人诚恳,与人和睦相处
Dear Mr. Brown, I'd like to introduce my friend to you, Mr. Li Ming, who is going to apply for a position in your firm. He graduated from college three years ago and has worked as a lawyerever since. He is good at English and knows some Japanese and German. He works hard and is careful in everything he does. He is honest, kind and easy to get on with. He was born on August 21st, 1980 in Chongqing, China. He is married and lives at No 148 Renmin Road, Chongqing city. His telephone number is 023-63335550. He shows great interest in your firm. If he is accepted, he will do his best. I'm sure he will be fit for the position. I'm looking forward to your early reply.
Yours, Wang Lin 2. 假如你是业余气象员,你从电台天气预报节目得知了今晚和明天上午你处的天气情况,晚饭后6点钟在校广播室用英语向全体师生作天气预报,并提出忠告。要点如下: ①午夜至凌晨两点有强劲北风。
②气温将下降5-8度。 ③明天上午有阵雨。
④要求同学们今晚离开教室时关好门窗。 ⑤明天早上起床时多穿些衣服,以防感冒。 词数100在右。
Attention, please. It is six o'clock in the afternoon. I'm now giving the weather forecast as usual. From midnight to 2:00 tomorrow morning there will be strong north wind blowing across our town and the temperature will drop by 5-8℃.Also there will be showers tomorrow morning. Therefore be sure to close all the windows when you leave your classroom tonight and when you get up tomorrow morning, please put on more clothes in order to keep yourself from catching cold.That's all. Thank you.
应用文与公文的区别?
第一、公文的 *** 者是依法成立的组织。
第二、公文具有特定效力,用于处理公务;公文具有行政机关赋予的特定的效能和影响力。第三、公文具有规范的结构和格式,各种类型的公文都有明确规定的格式,而不是像私人文件那样主要靠各种“约定俗成”的格式。公文区别于其它文章的主要特点是公文是具有法定效力于规范各式的文件。应用文的特点 1. 广泛性 2. 实用性
应用文写作格式--委托书的写作格式
委托书 本人xxx(身份证号。。。),因无法亲自办理商品房买卖事宜,特委托xxx(身份证号。。。)代为办理。 特立此据。 签字: 日期:
中考常用应用文的格式分别是什么?
称呼
对象和有关准备事项等。
3、落款:包括署名、日期。分两行写在正文右下方,一行署名,一行写日期。
-
- 俱乐部简介模板(搏击俱乐部简介)
-
2023-10-10 08:12:53
-
- rollei摄像机(rollei摄像机手持微型)
-
2023-10-10 08:10:39
-
- 经营管理制度(经营管理制度包括哪些内容)
-
2023-10-10 08:08:24
-
- 我在云上爱你 张小娴,我在云上爱你读后感
-
2023-10-10 08:06:09
-
- 运动会标语口号_运动会标语12字
-
2023-10-10 08:03:54
-
- 大学生自我鉴定表500字左右(大学生自我鉴定表300字)
-
2023-10-10 08:01:40
-
- 东三省总督,清朝东三省总督
-
2023-10-10 07:59:25
-
- 音乐学校招生简章(迷笛音乐学校招生)
-
2023-10-10 07:57:10
-
- 科学管理原理读书心得 科学管理原理读书笔记
-
2023-10-10 07:54:55
-
- 梦到耳朵流血是什么征兆(梦到耳朵流血怎么回事)
-
2023-10-09 13:32:23
-
- 年年乞与人间巧,不道人间巧已多什么意思(年年乞与人间巧,不道人间巧已多 《七夕
-
2023-10-09 13:30:18
-
- 二次曝光什么意思结局?二次曝光什么意思讲的
-
2023-10-09 13:28:13
-
- 西门子是哪个国家的品牌的牌子(西门子是哪个国家的人他发明了什么)
-
2023-10-09 13:26:08
-
- 212事件指什么意思?212事件哪里有
-
2023-10-09 13:24:03
-
- 邮政ems快递几天到(邮政ems快递是什么意思)
-
2023-10-09 13:21:59
-
- 千金藤的主治功能(千金藤叫什么名字)
-
2023-10-09 13:19:54
-
- 浏览的意思是什么解释?
-
2023-10-09 13:17:49
-
- 什么叫不解风情的意思(什么叫不解风情的人)
-
2023-10-09 13:15:44
-
- 提单是什么时候出的(海运提单是什么)
-
2023-10-09 13:13:40
-
- 指甲有竖纹是身体的什么信号(手拇指指甲有竖纹什么原因)
-
2023-10-09 02:46:48



吃山竹有什么好处,山竹对女性有什么好处
中国姓氏大辞典电子版,中国姓氏大辞典收录姓氏有多少个