赞!每月60元!周口市区拟定中小学课后服务收费标准
赞!每月60元!周口市区拟定中小学课后服务收费标准
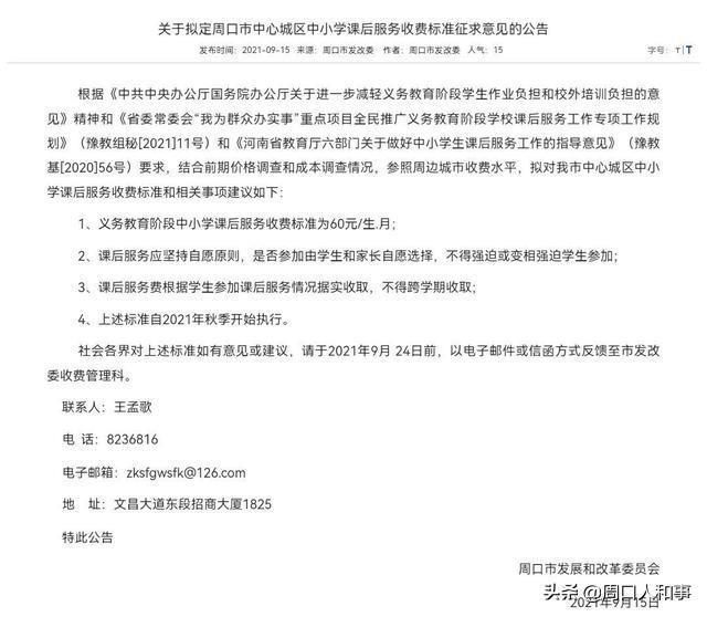
近日,周口市发改委官网发布公告,对周口市区中小学课后服务收费征求广大市民意见。

公告显示,结合前期价格调查和成本调查情况,参照我市周边城市收费水平,初步拟定周口收费标准和相关事项,现进行公布征求意见:
第一,收费标准拟定60元/生.月,对比漯河市的每月不超过80元相对较低,每学期应该不超过300元,后期加上暑期辅导,应该不会超过1000元,对比之前的辅导班动则上万的补课费,这样来看,确实为家庭较少很大负担!
第二,课后服务并不是强制性的一刀切,个别家长可以自己辅导,也可以选择让学生休息,坚持自愿原则,不强迫,学生和家长自愿选择,比较人性,比较科学!

第三,公告要求每学期收取该学期服务费,且计划今年秋季就开始延时服务,可以说,非常快,也非常好,再加上中午学生可以在校吃饭休息,极大地减轻了家庭的负担,也可以让家长更好地安心工作!
当然,如果有意见或者有更好的建议,也可以于2021年9月 24日前向市发改委提出,具体方式详见公告!
这个暑假,一系列政策出台:关停补习班,限制打游戏,开展延时服务,真真切切都是为了群众利益出发,为民生所想,为政府点赞!
-
- 张建良当选交城县第十七届人民代表大会常务委员会主任(简历)
-
2025-03-21 12:10:59
-
- 《花千骨》“孟玄朗”徐海乔现身机场,37岁的他成熟有范很稳重
-
2025-03-21 12:08:44
-
- 《麻雀》里饰演李小男的阚清子,戏内是拼命三郎,戏外也相当霸气
-
2025-03-21 12:06:28
-
- Android机过年抢红包姿势+2
-
2025-03-21 12:04:13
-
- 阿冷:第一首真正意义上自己的歌《那年幸福》发布,感动哭了!
-
2025-03-21 12:01:58
-
- 杜鹃叶子干枯了,应该如何去解决解决这个问题
-
2025-03-21 11:58:48
-
- 那些神仙句子,建议收藏(不妨不妨,来日方长)
-
2025-03-21 11:56:33
-
- 三本现代军旅甜文《他与爱同罪》《他从火光中走来》《半吟》
-
2025-03-21 11:54:18
-
- 探校—太原市志达中学校
-
2025-03-21 11:52:03
-
- 干货!三种K线常见卖出形态
-
2025-03-21 11:49:48
-
- 何洁现音乐颁奖礼 老公赫子铭背景与释小龙分手原因
-
2025-03-21 11:47:32
-
- 江宁爱情隧道,南京最浪漫的地方
-
2025-03-21 11:45:17
-
- 林永健牛头梗傻傻分不清,孙红雷你怎么看
-
2025-03-21 11:43:02
-
- 明星帮你集五福,最全“五福到”手势在这里,赶紧扫吧!
-
2025-03-21 11:40:47
-
- 小花生peanut是谁?为何他能在MSI助威榜上排第三?
-
2025-03-21 11:37:36
-
- 修真境界的划分
-
2025-03-21 11:35:22
-
- 雪中悍刀行境界划分
-
2025-03-21 11:32:11
-
- 意大利黑手党的护卫犬-纽波利顿犬
-
2025-03-21 11:29:55
-
- 中国大唐集团
-
2025-03-21 11:27:41
-
- 最新型丨增加了皮卡汀尼导轨的斯太尔AUG-A3步枪
-
2025-03-21 11:25:26



黄宏自曝“被免职”真相:年纪大熬不住,离职退休
ipx7防水级别对照表